【on-target2.0】AAV感染胰腺 | 血清型·启动子·注射用量 | 一篇就GO了!
胰腺(Pancreas)是脊椎动物体内兼具消化与内分泌作用的重要器官,同时承担外分泌和内分泌两项核心功能。其主体结构为外分泌腺,主要由胰腺腺泡与导管组成,富含消化酶的胰液经由胰管被输送至十二指肠,实现对食物的分解消化。胰腺的内分泌部分则由大小不一的细胞团——胰岛构成,可分泌不同类型的激素来参与血糖水平的调控。胰岛包含多种细胞类型:分泌胰高血糖素以升高血糖的α细胞,分泌胰岛素以降低血糖的β细胞,分泌生长抑素并通过旁分泌来抑制α和β细胞分泌的δ细胞,分泌胰多肽来抑制胃肠运动、胰液分泌与胆囊收缩的PP细胞,以及分泌胃饥饿素的ε细胞。目前研究较多的是胰岛β细胞与α细胞。胰腺的正常功能对机体消化系统运转及新陈代谢维持均具有关键意义,其功能障碍会造成胰腺炎、糖尿病等消化代谢疾病。

图1 胰腺结构示意图(Pia V Röder, et al., Exp Mol Med., 2016)
在胰腺相关研究中,重组腺相关病毒(recombinant Adeno-associated virus, rAAV)作为基因递送工具被广泛应用。其具有血清型多样性、低免疫原性和长期稳定表达基因的特点,是理想的基因治疗载体。在胰腺中,AAV可以配合特异性启动子靶向不同胰岛细胞、腺泡细胞等,实现精准基因操作,为糖尿病、胰腺炎等疾病的的机制研究与基因治疗提供关键技术支撑。
·AAV血清型的选择·
AAV的衣壳蛋白不同,血清型种类多样,具有不同的组织亲嗜性。据文献报道,通过胰管注射AAV8常用于感染胰腺。此外,AAV-PAN血清型可以通过腹腔注射实现特异性转导胰腺,感染效率相较于AAV8有一定程度的提升。
·启动子的选择·
胰腺中的细胞类型复杂多样。为了在特定细胞中选择性表达目的基因,需要根据实验目的不同来选择合适的启动子。如果是在胰腺中广泛表达,可以选择CBh、CMV、CAG等广谱启动子。如果想要特异性靶向胰腺中特定的细胞类型,可以选择对应的细胞特异性启动子。
表1 常用的胰腺相关细胞特异性启动子列表


图5 AAV8配合GCG启动子特异性靶向胰岛α细胞
(Ping Guo, et al., Mol Ther Methods Clin Dev., 2023)
·注射方式及注射剂量·
在AAV介导的胰腺基因递送中,最常用到的注射方式是胰管注射和靠近胰腺处腹腔注射。具体的注射方式和注射剂量参考下表。
表2 AAV靶向胰腺常用的注射方式

·客户应用案例·
慢性胰腺炎是一种由遗传和环境因素引起的终身进行性纤维炎性疾病,目前还没有根治的方法。由于其发病率与患病率逐年上升,因此迫切需要有效的治疗和疾病预防策略。海军军医大学的研究团队利用AAV8在患有胰腺炎的小鼠模型中过表达编码胰蛋白抑制剂的人类SPINK1基因,结果显示AAV8-hSPINK1可以安全高效地靶向胰腺,有效改善小鼠胰腺炎表型,有望成为CP的防治新方法。此研究中用到的AAV产品由和元生物构建。

图6 AAV8-hSPINK1在小鼠胰腺中具有高转导效率和强表达能力
(Yuan-Chen Wang, et al., Gut, 2024)

急性胰腺炎(AP)是以胰腺组织自噬、水肿和坏死为特征的急性炎症,胰腺坏死是AP引起的一种显著的并发症。扬州大学研究团队对AP患者进行了靶向代谢组学研究关注到胆汁酸代谢的改变,并且配合体内、体外实验,证明鹅去氧胆酸(CDCA)及其受体法尼醇X受体(FXR)可能是AP的潜在治疗靶点。研究人员利用和元生物提供的AAV-PAN在小鼠胰腺中过表达/敲降FXR受体,提示了CDCA受体FXR在AP防治中的关键作用。

图7 利用AAV敲低FXR加剧了AP小鼠的胰腺损伤
(Qingtian Zhu, et al., Cell Rep Med., 2023)

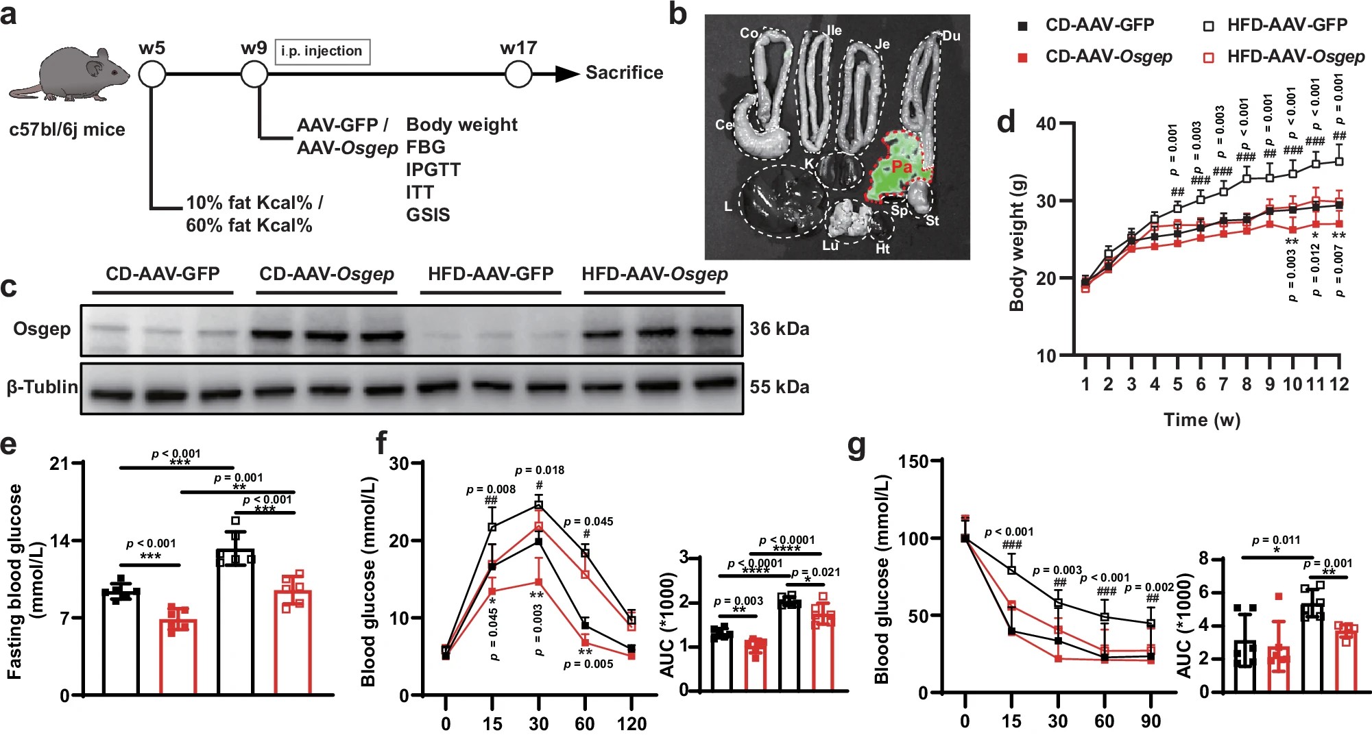
胰岛素原的翻译和折叠对维持葡萄糖稳态至关重要,然而胰岛β细胞对胰岛素原翻译的调控机制仍未完全阐明。中南大学湘雅医院的研究团队发现糖尿病患者和糖尿病小鼠的胰岛中Osgep的表达量降低。进一步研究发现Osgep在调节胰岛β细胞中胰岛素原的翻译以及减轻内质网应激方面发挥着作用,从而维持血糖的稳定。研究人员将AAV-Osgep递送至胰腺,发现可挽救糖尿病小鼠的糖尿病表型。此研究中用到的AAV产品同样由和元生物提供。

图8 AAV介导的胰腺Osgep过表达改善了HFD小鼠的异常葡萄糖代谢
(Yujie Liu, et al., Nat Commun., 2024)

......
新“胰”好物,限时优惠!
胰,你好吗?
再好不过啦,我找到了我的专属AAV!
参考文献
[1] Röder PV, Wu B, Liu Y, Han W. Pancreatic regulation of glucose homeostasis. Exp Mol Med. 2016;48(3):e219.
[2] Wang YC, Mao XT, Sun C, et al. Pancreas-directed AAV8-hSPINK1 gene therapy safely and effectively protects against pancreatitis in mice. Gut. 2024;73(7):1142-1155.
[3] Guo P, Zhang T, Lu A, et al. Specific reprogramming of alpha cells to insulin-producing cells by short glucagon promoter-driven Pdx1 and MafA. Mol Ther Methods Clin Dev. 2023;28:355-365.
[4] Zhu Q, Yuan C, Dong X, et al. Bile acid metabolomics identifies chenodeoxycholic acid as a therapeutic agent for pancreatic necrosis. Cell Rep Med. 2023;4(12):101304.
[5] Liu Y, Yang X, Zhou J, Yang H, Yang R, Zhu P, Zhou R, Wu T, Gao Y, Ye Z, Li X, Liu R, Zhang W, Zhou H, Li Q. OSGEP regulates islet β-cell function by modulating proinsulin translation and maintaining ER stress homeostasis in mice. Nat Commun. 2024 Dec 2;15(1):10479.

扫一扫,反馈当前页面
和元生物